코드잇 스프린트 4기
3주 차 위클리 페이퍼
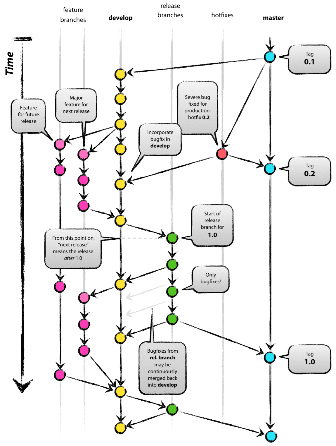
Git-flow 브랜치 전략
Git으로 프로젝트를 효과적으로 관리하기 위하여 브랜치에 규칙을 부여한 것이다.
브랜치 종류
- main: 기본 브랜치로 언제든지 배포 가능한 브랜치.
- develop: 개발 브랜치.
- feature: 기능 단위 개발 브랜치.
- release: 배포를 준비하는 브랜치.
- hotfix: 배포된 버전에서 발생한 문제를 수정하는 브랜치.

감사합니다.
참고 자료
https://nvie.com/posts/a-successful-git-branching-model/
'코드잇 스프린트 4기 > 위클리 페이퍼' 카테고리의 다른 글
| [JavaScript] var, let, const (0) | 2024.01.20 |
|---|---|
| [JavaScript] 얕은 복사, 깊은 복사 (0) | 2024.01.20 |
| [Git] 머지(merge) (0) | 2024.01.12 |
| [CSS] 포지션(Position) (0) | 2024.01.07 |
| [HTML] 시맨틱 태그(Semantic Tag) (0) | 2024.01.07 |
댓글